Instance Verification Kit (IVK)
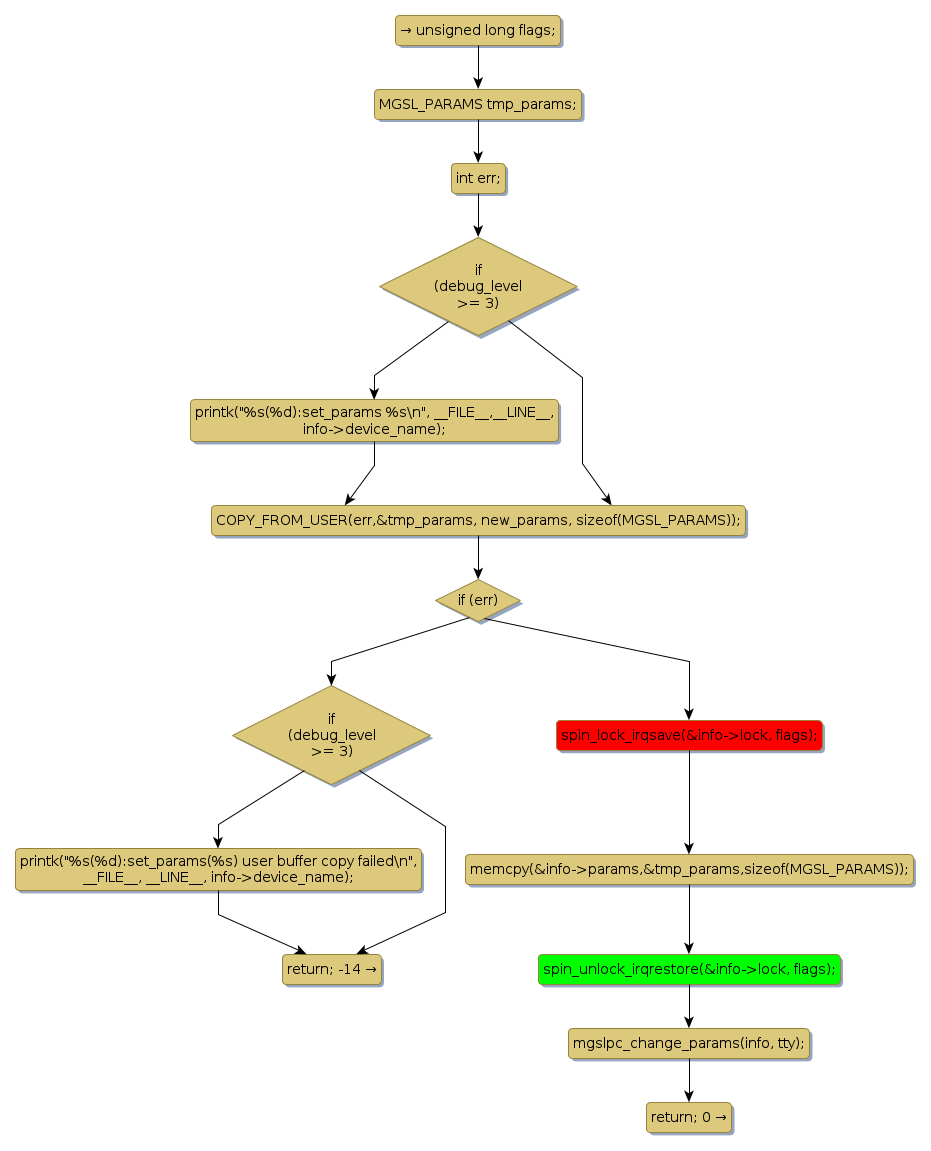
spin lock @ [46318+38+/linux-3.19-rc1/drivers/char/pcmcia/synclink_cs.c]
Instance Signature: lock
|
The Matching Pair Graph:
|
|
Function Name
|
Control Flow Graph (CFG)
|
Events Flow Graph (EFG)
|
Source Correspondence
|
|
set_params
|
|
|
[45810+10+/linux-3.19-rc1/drivers/char/pcmcia/synclink_cs.c]
|